快訊

    【深度報導】特赦只是宣洩情緒!當制度讓長照「外包」家庭 雙老化照顧危機如何解?

    2025-11-24 08:00 / 作者 洪敏隆
    邁向超高齡社會,雙老照顧議題是必須正視的問題。圖中人物與新聞無關,洪敏隆攝
    8旬老婦悶死照顧數十載的53歲重度身障兒,法官審理判2.5年刑期但建請總統特赦,引發社會關注及討論。然而,雙老化家庭(身心障礙者 × 高齡照顧者)的「長照殺人悲歌」事件並非偶然,核心問題是照顧者與障礙者雙方的人權都遭到忽略,障礙者支持服務缺口未解決,導致照顧責任長期落在家庭身上,類似悲劇恐怕會持續上演。

    母親的腰、妹妹的夜、哥哥的恐懼:一個家庭的長照真相

    「是說生到這樣的囡仔嘛是怨嘆,有時候人家看我們…我只想一天過一天平安就好,毋會鬱卒啦,想開就好!」52歲的阿宏(化名)永遠記得中學時,親友打電話安慰媽媽時,媽媽說過的話,因為小他4歲的妹妹罹患極重度腦性麻痺合併頑固性癲癇,一次在外面被人恥笑,媽媽還跟人大打出手鬧上派出所。

    從此以後,除了看病,阿宏媽媽幾乎不帶妹妹出門,隨著年紀漸長,看得出媽媽體力衰退很多,力氣也沒有以前大,有一次痛到腰椎一截骨頭脫落才去看醫生,醫生說要開刀,還要休息半年,阿宏媽媽拒絕說「孩子不能沒人照顧」,阿宏跟媽媽說他可以照顧妹妹,媽媽卻回他「你有自己的家庭要顧!」

    阿宏覺得媽媽嘴巴不說,但是很明顯她是「自責」認為妹妹生出來會這樣,是她的「錯」,「承擔照顧對我媽媽來說也許是一種救贖,但是媽媽都70幾歲了,還能照顧妹妹到何時?說真的每次看到『長照悲歌』新聞,我也很怕,我很愛媽媽,也很愛妹妹!」阿宏心有感傷地說。

    根據衛福部統計,全台有123.4萬名身心障礙者,將近6成是60歲以上,他們比一般人面臨更早的老化速度,常在45歲左右出現功能退化,心智障礙者老化速度更快,常在35歲左右開始出現老化現象,45歲進入老年期。

    統計數據顯示,身障者老化的比例高,心智障礙者因退化更快,其照顧議題更需要關注


    「不願麻煩別人」 高齡照顧者總在沉默中走向危機

    由於老化速度較快,協助30到65歲身心障礙者的主要照顧者,又以父母為主,衍生出「雙重老化」問題,尤其是許多心智障礙者,幾乎出生就由父母親開始照顧,很多父母就像阿宏的母親一樣,傾向不讓手足過早參與、不願影響其他手足既有生活,直到自己辭世,需要被照顧的身障孩子,一直是家長最深沉的擔憂。

    無法自我照顧的身障者佔有不少比例


    照顧身心障礙者,近7成仍是以家人居多


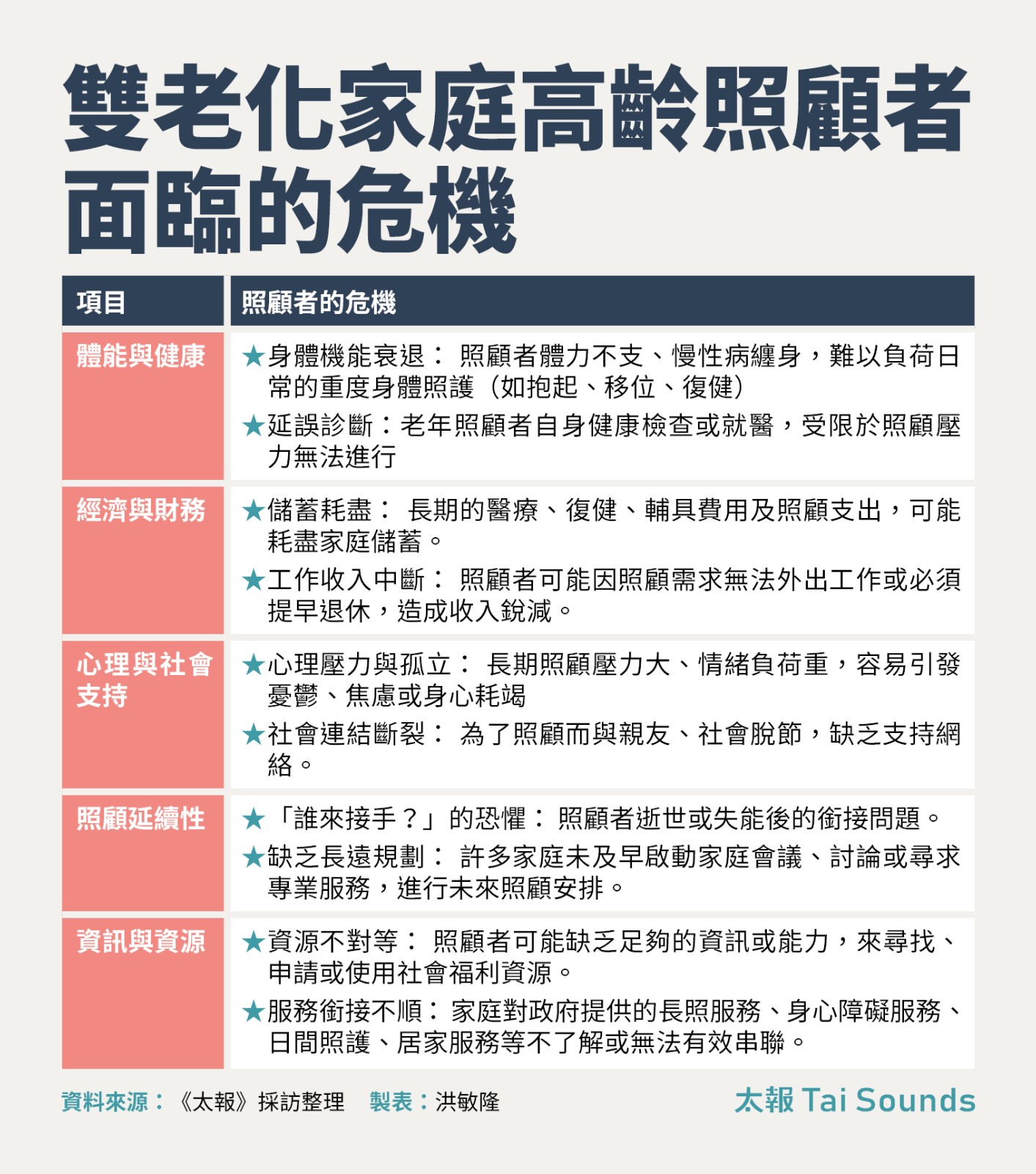
    長期研究家庭照顧議題的台北護理健康大學長期照護系教授陳正芬說,許多高齡照顧者面臨的最大風險,是在自己生病或體力下降時卻缺乏即時支援,導致心理壓力急遽升高,「當老年照顧者身體亮起紅燈,卻又擔心得不到替代照顧時,往往容易發生危機。」

    陳正芬曾經分析進入司法審理程序的「家庭照顧者殺人案件」,老年配偶照顧者常因承擔照顧責任導致身心疾病,而且少被人(醫師或親友)發現,也很少自我覺察已經出現身心狀況。往往是在照顧者殺人、自殺送醫後,才發現他們早已身心疾病纏身,不適合再擔任照顧者角色,但在案發前,無人知曉照顧現場的真相。當社會中「老顧老」的趨勢增加,陳正芬認為應更密切注意照顧者的壓力指數。

    18至65歲身障者,仍以父母照顧居多


    針對法官請求總統特赦個案,衛福部長石崇良日前接受媒體訪問說,將強化家庭照顧者支持方案及措施,提供長照喘息服務,包括居家喘息、機構式喘息及社區喘息照顧服務,讓更多有需求家庭可獲得資源,釋放累積的壓力,也將協助家庭照顧者提升照顧技能,並透過家庭照顧者支持據點,提供心靈支持。

    當照顧變成自責與宿命 應全面找出高風險家庭

    中華民國家庭照顧者關懷總會副主任張筱嬋認為,現行長照2.0對重度失能者的支持仍不夠,許多重度失能者無法進入機構,可能因費用太高、沒有名額或不適應機構,因此家庭必須承擔大部分照顧,而家中照顧者(尤其是老老照顧)常同時面臨無收入、經濟弱勢、身心狀況惡化、技術能力不足等問題,現在最迫切是社政、衛政、民政等跨單位共同合作,類似清查獨居老人模式,找出高風險家庭,「無法掌握人在哪裡,就無法提供服務,問題會持續惡化。」

    身心障礙者之主要家庭照顧者,有半數是未就業,經濟收入也是問題


    現在長照雖然有喘息服務,但身心障礙重症照顧者普遍不願使用正式服務,陳正芬認為許多照顧者因多年依附關係深厚,不願讓外人介入照護,又擔心「麻煩別人」。家總與地方合作推動的「互助喘息服務」具重要示範性,其最大特色是不強制分開照顧者與被照顧者,讓照顧者可在場觀察至安心為止,成功提升使用意願。

    陳正芬建議長照3.0可積極推動「小規模多機能」服務,包括日間照顧搭配夜間床位與居家照護等多元模式。這種社區型服務可讓生病或需要休息的照顧者,就近安排被照顧者留宿,不必再將家人送往距離遙遠的機構,降低照顧者的焦慮與負擔,照顧者也能在日照中心「另一間房休息」,讓照顧者獲得安心睡眠。她並呼籲政府重新定位照護人力角色,將照顧服務員更名為「照顧支持員」,不僅照顧被照顧者,也是支持家庭照顧者,使照護關係更具合作性與安全感。



    將責任丟回家庭,是政府長期失職

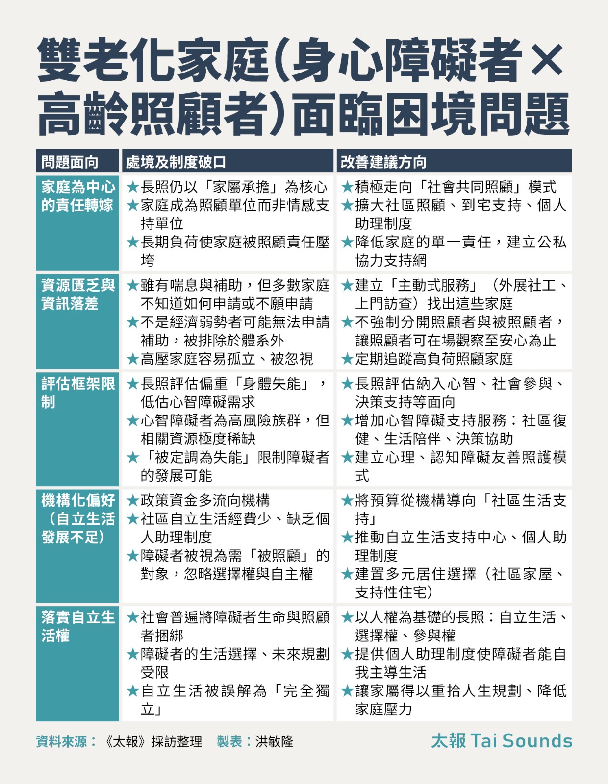
    台灣身心障礙者自立生活聯盟理事長林君潔批評,台灣長照與照顧悲劇數十年來不斷發生,是政府長期失職,讓悲劇常態化,未建置完整的公共支持服務體系(針對失能者、障礙者)所造成,服務直接落到家庭照顧者身上,這是對照顧者人生的「剝奪」,甚至衛福部近期發言仍傾向於「家庭支持服務」,將責任還是放在家人身上,「難道家屬要照顧到 80、100 歲嗎?」服務主體必須回歸到障礙者本人,給予充足支持,使其自立,家庭才能減輕負擔。

    林君潔呼籲,必須正視所謂的「長照悲歌」背後所犧牲的生命,往往是那些在社會眼中被定調為「依賴者」或「負擔者」的人,當社會關注照顧者無止盡的辛勞與壓力之餘,更應當將「障礙者的生命權」放在核心位置檢視,她提醒「如果障礙者服務不足,家庭就會被迫揹起整個責任,兩邊都沒有尊嚴可言。」

    「問題核心在於國家尚未建構足夠的公共支持服務,讓障礙者得以在社區生活。」林君潔指出,多年來身心障礙相關法規遲遲未修,要讓障礙者真正能自立,需要個人助理、居住環境、無障礙空間、輔具等四大面向,真正看見障礙者本人的生活需求,將現有資源整合、重新編組,讓支持服務真正到位,「只有障礙者被看見、被支持,家庭才能脫離被迫照顧的困境。」

    許多身障者都希望能夠自立生活。洪敏隆攝


    從小患有罕見疾病及脊髓性肌肉萎縮症的台灣障礙者權益促進會副秘書長劉于濟,父母從他青少年時期,就聘請外籍移工照護,至今已超過25年,但高昂費用造成家庭沉重負擔,他不禁對家人感到愧疚,且看護休假時無其他資源協助,嚴重影響生活品質與人權,於是在今年決定期滿就不續約,轉而申請政府的自立生活與長照居家。

    社會的疏離與無知:面對悲劇只剩「特赦」情緒出口

    然而,即便他同時使用長照、職場支持與自立生活三種服務,「三項加起來還是無法補足夜間的巨大缺口」,由於服務破碎且互相不銜接,並觀察到許多服務給予的時數過低,導致個人助理無法在障礙者身上獲得穩定收入,最終人力難尋,「當政府給的時數太零碎,你總不能叫助理用一兩小時去當黑工!」劉于濟說,翻身、如廁、移位、緊急狀況處理……每一項細節都需要人協助,當政府提供的服務在晚上全部歸零,剩下的所有重量,只能壓在他伴侶身上。

    劉于濟分享自身經驗。洪敏隆攝


    「她隔天還要上班,可是只要我半夜有狀況,她就得立刻爬起來。」劉于濟說,「我的另一半願意陪著我,是我幸運。但『幸運』不該是障礙者能否活得好的條件。」他以自身經驗說明現行制度如何讓家庭承擔過量風險,強調許多家庭最終崩垮,並不是因為照顧者不愛,而是制度已讓他們走向極限,照顧從來不是「一個人」的困難,而是一個家庭被慢慢掏空的過程,「當這些破洞最後都回到家裡,而家裡就會被掏空。」

    這些照顧悲劇揭露台灣身心障礙支持系統的重大缺口,但劉于濟最感慨的是社會大眾對障礙者處境極度陌生,面對照顧悲劇時,只有情緒性地將「特赦」作為出口,而非反思制度的失敗,長期以來無論先天或中途障礙者,教育體系皆未能教導他們跟家人如何與社會大眾溝通互動,畢業後往往失去與社會的唯一連結,甚至因為社會對障礙者的「疏離」、「不了解」,讓許多家庭陷入「雙重崩潰」。



    如果霍金生在台灣:制度如何扼殺天賦與生命

    劉于濟每次到各地演講,都會拋出一個發人深省的問題:「如果英國理論物理學家史蒂芬霍金(Stephen Hawking)生長在台灣,會變怎麼樣?」在英國霍金得到完整支持,在台灣的環境下,一個身障教授若經常跌倒,很可能會被社會或學校要求「回家休養」,從而被迫中斷職涯,這凸顯了台灣支持系統的缺失,不僅讓障礙者家庭受苦,更可能「扼殺了不知道多少個霍金」。

    史蒂芬霍金是國際知名的物理學家。圖片來源:shutterstock


    身障者有工作的比例也明顯偏低


    劉于濟直言,目前政策仍以「把人送進機構」為主要路徑,然而對許多障礙者而言,進機構不但失去家庭與生活自主,也可能因此失去工作、社交與人生規畫,「政府面對障礙者的需求時,永遠第一句是『沒錢』;可補助機構時卻從不手軟」,真正該投資的是可讓障礙者維持社區生活、維持家庭穩定的支持,而不是把負擔丟給家屬。

    不要再讓下一個家庭 在深夜裡獨自撐著

    「制度先崩潰了,家庭才會崩潰!」劉于濟最怕的是,當下一個悲劇發生時,我們依然只看見個案,而不看見制度,希望有一天,在台灣的深夜裡,不再只有障礙者家庭獨自撐著,而是有真正的公共支持,「不要再等下一個家庭走到絕境,才在記者會上掉眼淚。」

    洪敏隆 收藏文章

    本網站使用Cookie以便為您提供更優質的使用體驗,若您點擊下方“同意”或繼續瀏覽本網站,即表示您同意我們的Cookie政策,欲瞭解更多資訊請見