快訊

    藍白共推總預算新興計畫逕付案二讀 含TPASS共38項718億元

    2026-01-16 11:14 / 作者 政治中心
    國民黨立院黨團、民眾黨立院黨團今(1/16)共同提案,針對新興計劃相關預算,將逕付二讀。資料照片
    國民黨立院黨團、民眾黨立院黨團今(1/16)共同提案,針對新興計劃相關預算,將逕付二讀,交付朝野協商,加速審查。根據提案內容,涵蓋38項計畫,約計718億元。

    藍白黨團提案指出 ,「有鑑於國際風雲詭譎 ,兩岸兵凶戰危 ,115 年度中央政府總預算案行政院郤惡意違法拒不編列以生命保家衛國的志願役軍人加薪及警消退休金替代率提高 之預算,不但至今未提出其他可行之替代方式,甚至以各種毀憲亂政的手法企圖悶割多數民意,頻頻散布不實言論造成社會對立,實不足取」。因此建請院會做成決議,總預算具有急迫性及收關重大民生之新興資本支出及新增計畫,立院同意先行動支。

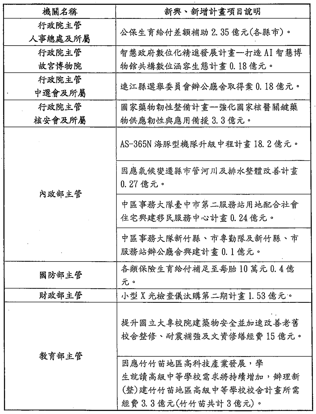
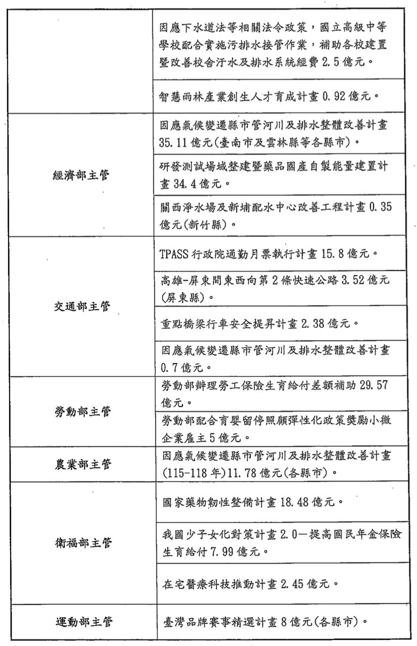
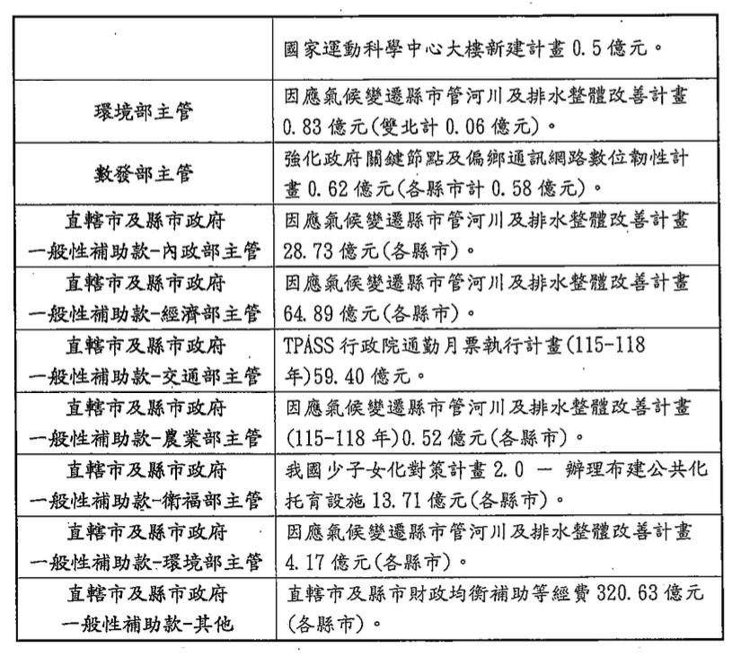
    根據藍白提出項目共38項,包含TPASS行政院通勤月票執行計畫15. 8億元、少子化生育補助、T-PASS、治水防洪、國家藥物韌性、校舍增(改)建、參與國際賽事等相關新興計劃。

    藍白黨團共推新興計畫預算,38項逾718億。翻攝畫面


    藍白黨團共推新興計畫預算,38項逾718億。翻攝畫面


    藍白黨團共推新興計畫預算,38項逾718億。翻攝畫面

    政治中心 收藏文章

    本網站使用Cookie以便為您提供更優質的使用體驗,若您點擊下方“同意”或繼續瀏覽本網站,即表示您同意我們的Cookie政策,欲瞭解更多資訊請見