快訊

    【深度報導】免費不是終點,制度才是 日韓營養午餐如何給台灣上一課

    2026-01-19 08:00 / 作者 洪敏隆
    台灣各地方政府陸續宣布學校營養午餐全面免費。高市府教育局提供
    台灣政壇掀起一股「免費午餐」風,但為「免費」喝采時,是否看見了背後的隱憂?8成學生覺得吃不飽,廚餘桶裡卻堆滿了剩下的食物,顯示「免費」與「美味、健康」間存在巨大斷層,對照日韓行之有年、有法律支撐的制度,更凸顯台灣目前「只談免費、缺乏完善配套制度」的盲點。

    學餐名家與營養教師 日韓背後的專業體系

    在Netflix韓國實境節目《黑白大廚》中,被稱為「學餐名家」的李美英,不是名店主廚,也沒有耀眼頭銜,而是在慶尚南道梁山市下北小學服務了15年的學校廚師,她記住孩子們的口味,用心對待每一道菜,展現學校午餐不僅是填飽肚子,更是情感的傳遞。評審跟許多觀眾被她對孩子口味的細膩觀察、對營養均衡的堅持所感動,驚訝於一位「學校廚師」竟能煮出如此有溫度的料理。

    同樣引發關注的,還有來自日本的營養師松丸獎。被媒體稱為「日本最帥的學校午餐營養師」,不僅是2016年日劇《女王的營養午餐》的顧問,也長年站在第一線,為東京的小學生設計每日菜單,甚至走進教室,教孩子認識食材、理解飲食背後的文化,松丸獎曾說:「我的責任就是透過飲食教育改善孩子偏食的情形,讓他們體會吃的喜悅。」

    因為《黑白大廚》讓人認識李美英,很驚訝她是來自小學從事15年的廚師。Netflix提供


    松丸獎曾經出書來台分享經驗。截自幸福文化網站


    乍看之下,李美英與松丸獎只是兩位「特別用心」的餐飲工作者,但若深入追問,他們的出現其實並非偶然,而是來自日、韓數十年來,將學校午餐視為「公共政策」與「教育現場」所培育出的制度性成果。大享食育協會秘書長黃嘉琳指出,「他們之所以能煮出像家人一樣的味道,是因為他們本來就是學校的一份子」,韓國、日本的制度設計,讓營養午餐不只是「外包勞力」,而是「教育現場的穩定成員。」

    免費背後的代價:水果減少、加工食品增加

    今年,台灣的地方首長們爭相將營養午餐作為「施政亮點」,這些看似福音的政策,卻在專家或一線從業人員眼裡充滿隱憂。

    台灣綠黨共同召集人甘崇緯,以一位雙寶爸身分提出沉重呼籲。他指出,當家長追求的是孩子能吃得健康安心、希望能有有機食材、拒絕加工食品時,政府卻高舉「免費」大旗,不講配套、不談品質,「結果就是為了壓低成本,犧牲食品安全與孩子的健康。」

    甘崇緯觀察到,在一些早已實施營養午餐免費的縣市已有警訊:水果與優酪乳變少了,加工食品變多了,為了下飯而出現重油重鹹的烹調,甚至菜餚中出現異物的頻率也增加了。「羊毛出在羊身上!」甘崇緯直言,「用低成本硬撐『全面免費』,我們到底要怎麼同時做到營養均衡?如果不先把制度做起來,最後只會變成各縣市一起往下比爛。」



    廚餘滿桶的真相 孩子與午餐的距離

    政府花了錢,家長省了錢,但孩子真的吃得開心嗎?兒福聯盟的「2023台灣兒少營養午餐調查報告」給出殘酷答案。調查顯示,高達80.6% 的國中生表示有「吃不飽」的經驗。奇怪的是,吃不飽並非因為供應量不足,而是因為「不想吃」。數據指出,整體而言只有不到3成的菜色被全部吃光,剩下最多的是蔬菜,高達65.4%的班級剩下四分之一至半桶以上;主食類也有56%剩下大量廚餘。

    為什麼孩子寧願餓肚子,也不願吃午餐?學生們的心聲很直接:74.8%說有他不喜歡的菜色,60.1%說有他不喜歡的味道,41.7%認為口感不好。吃不飽有近4成孩子選擇吃零食、喝飲料果腹。





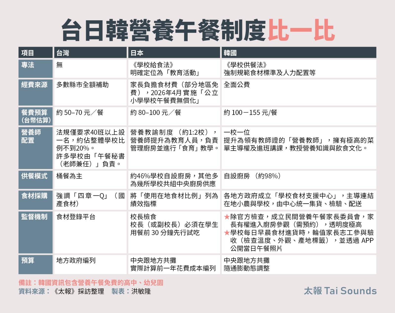
    這背後指向的是台灣特有的「桶餐文化」,與日韓極高比例的「自設廚房」(校內烹調)不同,台灣許多都會區學校依賴校外的大型團膳工廠供應。為了供應成千上萬的餐點,並配合運送時間,午餐通常在上午10點左右就必須煮好,並保存在70度以上以避免細菌孳生。

    這意味著,當孩子中午12點開飯時,他們吃的是已經在高溫中「悶」了兩個小時以上的食物。這導致肉類皮肉分離、青菜濕濕爛爛變黃。這種物理上的口感崩壞,是再好的廚師也難以克服的距離障礙。
    兒盟調查也顯示,吃外訂桶餐的學生,給予午餐的評分顯著低於學校自設廚房的學生。

    這也導致台灣廚餘量一直居高不下的原因,以全台每日校園廚餘總量約300至500噸計算,每人每天約產生150至 200公克廚餘量,相比韓國學生每餐平均產生36克至45克的廚餘,差距甚大。



    沒有專法的午餐 誰在負責孩子的營養?

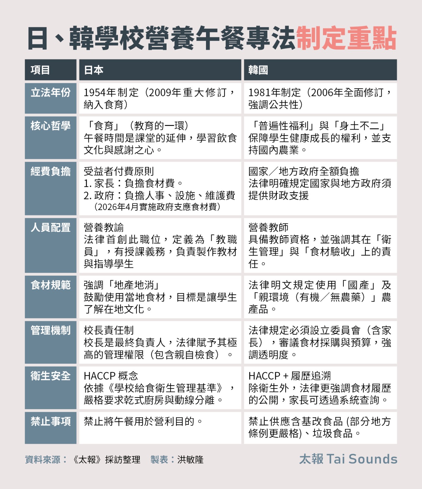
    日本與韓國早在1954、1981年即分別制定《學校給食法》及《學校供餐法》,並在10多年前大幅修訂法令;日本的立法核心是「食育」是教育的一環;韓國將營養午餐視為「普遍性福利」與「身土不二」;兩國專法都明定人員配置、食材規範、管理機制、衛生安全及以及政府的財政責任等事項。

    反觀台灣至今仍未有一部專門的學校午餐專法,僅有《學校衛生法》23條規定學校供應膳食者,應依據中央所定食物內容及營養基準,及優先採用在地優良農業產品,禁止使用含基因改造生鮮食材及其初級加工品。

    台灣法規僅要求40班以上學校需置營養師的情況下,等於不到2成的學校有營養師。黃嘉琳說,日、韓將學校營養專業人員視為「營養教師」,需修習教育學分、取得資格,負責菜單設計與食農教育,對比台灣一直缺乏專法,常由非專業人員如體育老師、代課老師、行政人員兼管午餐業務,營養師僅被視為一般職員,缺乏教育職能與專業地位。

    韓國提升學校營養師為營養教師。洪敏隆攝


    把孩子健康放回政策核心 

    黃嘉琳說,因無專法規範,同一縣市或跨縣市間,因學校是否有自設廚房,導致收費標準與供餐規格不一致,缺乏統一的國民營養基準,為了壓低成本或討好學生口感,出現過多油炸、再製品,導致「營養午餐不營養」的現象,甚至出現選舉支票化亂象,政治人物常以「加菜」,如每餐大雞腿、雙主菜作為選舉口號,卻忽略了食材來源,可能使用廉價進口肉品而非在地食材與營養均衡。

    另外還衍生衛生及環境問題。黃嘉琳指有些學校缺乏洗滌設備,學生需將油膩餐具帶回家洗;廚餘處理因養豬廚餘限制的政策改變,更成為學校燙手山芋,顯示出缺乏整體規劃的弊病。

    中華民國營養師公會全國聯合會等民間團體多年來倡議立專法,將飲食教育納入校園正式教育責任,並建立行政院層級跨部會推動機制與永續政策鏈,整合教育、衛福、農業與地方政府,從在地食材選用、菜單設計、惜食教育及專業人才培育,形塑完整且永續的學校午餐政策體系。

    黃嘉琳說,雖然民間與跨黨派立委自上一屆即提出多個版本的草案,但教育部提出的版本一直卡在行政院,導致立法進度延宕。主要爭議在經費歸屬卡關在「錢由誰出」與「人由誰聘」,中央與地方對於營養師人事費、廚工薪資、食材成本的負擔比例喬不攏。



    營養師公會全聯會理事長黃孟娟強調,「我們要的不只是『有吃到午餐』,而是『吃得健康、學會選擇、長出未來』。」現在應該把制度建立起來,把孩子健康放回政策核心的關鍵時刻。

    「免費不是政策終點,制度才是。」中華民國餐盒同業公會理事長陳明信說,如果沒有專法作為基礎,免費只會變成一個政治口號,卻無法確保孩子長期吃到安全、穩定、營養、被好好設計的一餐,「孩子的午餐,不能因為孩子就讀學校所在縣市,不該看誰運氣好。這一餐,值得一部真正撐得住的法律。」

    韓國免費模式:食育、農業與環境的三贏

    韓國全面實施免費營養午餐已有10多年歷史,除了幾乎每所學校皆設有自有廚房,不只有營養教師,每校有1名廚師及3至4名廚工。另外還成立「學校食材支援中心」,由地方政府主導,直接連結在地小農,統一檢驗、配送,落實親環境與食安把關。

    韓國幾乎所有高中級以下學校都有設置廚房。洪敏隆攝


    黃嘉琳說,韓國免費營養午餐制度是經過數十年的激盪討論,是由民間組織與家長團體由下而上發動,甚至經歷過公投、地方首長為政策下台等政治效應,從京畿道、首爾逐漸擴散至全國,現已涵蓋幼兒園至高中。

    黃嘉琳指出,韓國免費營養午餐成功經驗是與環境、農業的結合,核心不只在於「營養午餐免費」,而是與「親環境(環境友善)」的在地農業政策綁定,透過午餐政策照顧農民利益(使用在地食材)、保護土地環境,並傳承飲食文化,創造多贏策略。

    也因為這項由下而上發起的「全國性福利」,許多地區都有設置民間營養午餐家長委員會,家長有權進入廚房參觀(需預約),透明度極高,學校每日早晨食材進貨時,輪值家長志工參與驗收(檢查溫度、外觀、產地標籤),並透過APP公開當日午餐照片。

    韓國面對通膨有動態機制 日本免費不是無限

    營養午餐的免費政策,最讓人擔心的是,一旦由政府買單,午餐價格往往會被「凍漲」。當物價與食材成本連年上漲,但政府預算編列卻趕不上通膨時,團膳業者為了生存只能降低食材品質。

    韓國制度最值得台灣借鏡的,在於其應對物價波動的「動態預算機制」。在韓國,午餐預算並非死水。每年道教育廳與地方政府會召開協商會議,根據「消費者物價指數」與農產品價格波動,決定下一年度的餐費單價。遇到突發性的食材暴漲,例如牛奶或豬肉價格飆升,地方議會甚至會通過「追加更正預算」,緊急挹注資金給學校,確保孩子盤中的食物不縮水。



    此外,韓國嚴格區分「食品費」與「營運費」。政府會額外保障食品費的比例,若廚工薪資上漲,政府會編列預算補足人事費,嚴格禁止挪用買菜錢去付薪水。

    日本預計於今年(2026)4月實施公立小學午餐費無償化。日本政府的設計相當細緻,中央政府將新設補助金,以每名學童每月5200日圓為基準,並保留隨物價上漲調整的空間。5200日圓是針對完全供餐(包含主食、配菜與牛奶)的食材費,是實際調查令和5年(2023)平均午餐費約4700日圓,並考量近年物價上漲趨勢後所設定,但若實際午餐費用高於此基準,超出部分可依《學校給食法》規定,仍由家長負擔。

    日本鳥取縣學校給食會的網站上,提供野味學校營養午餐食譜,菜色相當多樣化。截自該網站


    地方可以先做什麼? 透明、盤點、跨局處合作

    在專法制定前,黃嘉琳呼籲地方政府推動免費營養午餐先建立「費用結構透明化」、「人力與需求盤點」及「跨局處整合」。

    地方政府應揭露午餐費用的結構,區分「食材費」與「人事/運送/燃油費」,避免讓業者自行吸收通膨與人事成本,導致食材品質下降;盤點轄內學校的營養師與廚工人力是否充足?薪資是否合理?並調查學生真實用餐需求如用餐時間長度、餐具清洗問題;營養午餐不只是教育局的事,應結合農業局(在地食材)、衛生局(食安)共同協作。

    台灣的免費營養午餐政策,不能只停留在「幫家長付錢」的層次,免費盛宴不能淪為一場品質逐底競爭的政治秀,否則犧牲的將是下一代的健康與飲食教育,必須把制度建立起來,把孩子的健康及環境友善放回政策核心,建立真正撐得住的法律。
    洪敏隆 收藏文章

    本網站使用Cookie以便為您提供更優質的使用體驗,若您點擊下方“同意”或繼續瀏覽本網站,即表示您同意我們的Cookie政策,欲瞭解更多資訊請見